無需任何燒錄器,無需任何軟件,USB 直接燒寫 FLASH。
同時可以以 SPIFLASH 為存儲介質的 U 盤功能,后面章節詳細說明。
1、支持采樣率(KHz):8/11.025/12/16/22.05/24/32/44.1/48
2、24 位 DAC 輸出,動態范圍支持 90dB,信噪比支持 85dB
3、最大支持 16M 字節的 SPIFLASH。例如 W25Q16[2M 字節]、W25Q128[16M 字節]
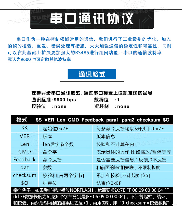
4、多種控制模式、串口模式、4按鍵控制模式
5、Miniusb接口更新語音文件,無需安裝任何軟件,支持XP、WIN7、WIN10系統
6、支持組合播放功能,可以實現報時、報溫度,在一定程度上可以替代一些昂貴的 TTS 方案
7、30 級音量可調,5 級 EQ 可調[此功能暫不開放]
8、支持4 段語音的觸發播放,IO 檢測的方式,所以適合碳膜按鍵等等場合
9、可以同時支持 U 盤、TF 卡以及 SPIFLASH 作為存儲介質

























免責聲明:當前頁為 YX6300-24QS語音MP3主控芯片方案工業串口TTL9600波特率產品信息展示頁,該頁所展示的 YX6300-24QS語音MP3主控芯片方案工業串口TTL9600波特率產品信息及價格等相關信息均有企業自行發布與提供, YX6300-24QS語音MP3主控芯片方案工業串口TTL9600波特率產品真實性、準確性、合法性由店鋪所有企業完全負責。世界工廠網對此不承擔任何保證責任,亦不涉及用戶間因交易而產生的法律關系及法律糾紛,糾紛由會員自行協商解決。
友情提醒:世界工廠網僅作為用戶尋找交易對象,就貨物和服務的交易進行協商,以及獲取各類與貿易相關的服務信息的渠道。為避免產生購買風險,建議您在購買相關產品前務必確認供應商資質及產品質量。過低的價格、夸張的描述、私人銀行賬戶等都有可能是虛假信息,請您謹慎對待,謹防欺詐,對于任何付款行為請您慎重抉擇。
投訴方式:fawu@gongchang.com是處理侵權投訴的專用郵箱,在您的合法權益受到侵害時,請將您真實身份信息及受到侵權的初步證據發送到該郵箱,我們會在5個工作日內給您答復,感謝您對世界工廠網的關注與支持!