六通道鍵電容觸摸芯片觸控IC小家電LED調光觸摸開關方案JTW6H06
概述:
提供 6 個觸摸感應按鍵,一對一鎖存輸出,可用于電池應用的產品。對于防水和抗干擾方面有很優異的表現。
特點:
工作電壓范圍寬:1.8V - 5.5V。內建穩壓電路給觸摸使用,提供穩定、可靠的工作環境;工作電流小:工作電流 2mA(@VDD=3.3V,無負載)觸摸響應快;抗干擾性能強。高抗干擾性,近距離、多角度手機干擾的情況下,觸摸響應靈敏度及可靠性不受影響;觸摸靈敏度調整靈活。可以經由 CAP 腳的外接電容來調整靈敏度,電容越大越靈敏度越高;面板材料多樣化:絕緣材料。如普通玻璃、有機玻璃、鋼化玻璃、塑膠等。面板厚度:亞克力材質 0-10mm,不同材質的面板厚度有所差異;具有防水及水漫成片水珠覆蓋在觸摸按鍵面板,按鍵仍可有效判別;封裝:SOP16
功能描述:
JTW6H06 于手指按壓觸摸盤,在 60mS 內輸出對應按鍵的狀態;一對一鎖存輸出,上電默認輸出高電平,觸碰后對應電平翻轉;無長按功能,偵測到有按鍵電平立即翻轉;環境調試功能,可隨環境的溫濕度變化調整參考值,確保按鍵判斷工作正常;可分辨水與手指的差異,對于水漫與水珠覆蓋按鍵觸摸盤,仍可正確判讀按鍵動作。但水不可于按鍵觸摸盤上形成水柱,若如此則如同手按鍵一般,會有按鍵承認輸出;內建 LDO 及抗電源雜訊的處理程序,對于電源紋波的干擾有很好的耐受能力。
產品應用:
各種小家電,娛樂產品。
管腳定義:

管腳描述:

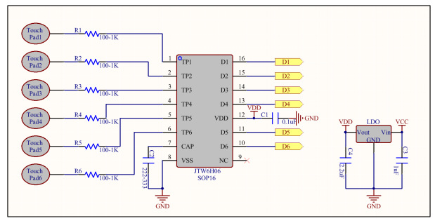
應用電路:

PCB Layout外形:
觸摸 PAD 可以是任何形狀,但盡量集中在正方形、長方形、圓形等規則的形狀以確保良好的觸摸效果,避免將觸摸 PAD 設計成窄長的形狀。尺寸:尺寸建議在 8*8mm-15*15mm 之間,最小 4*4mm,最大 30*30mm,太小了觸摸靈敏度不夠,太大了容易受到干擾。位置:觸摸 PAD 盡量靠近芯片放置。觸摸 PAD 到芯片的位置要分布均勻。Layout 注意事項
PCB Layout 最關鍵的兩點是減少 PCB 的基準電容和避免干擾。為了增大抗干擾性,避免被其他干擾:
1、觸摸 PAD 周圍敷銅接地。敷銅到觸摸 PAD 的距離要大于等于 1mm,建議在 2mm間距**,距離太近將會降低觸摸的靈敏度。
2、觸摸 PAD 底部不要走線。
3、觸摸 PAD 到芯片間的連線盡量短和細。連線寬度 0.15-0.2mm 為**,連線周圍敷銅,連線到敷銅的距離保持在 0.5-1mm 之間。
4、觸摸 PAD 到芯片間的連線底部盡量不要過線,不能避免的情況下過線寬度不要大于觸摸連線的寬度、不能過高頻和電源線。
5、電源的布線,首先要以電路區塊分割,觸摸芯片能有獨立的走線到電源正端,若無法獨立的分支走線,則盡量優先提供觸摸電路后再接到其他電路。接地部分也相同,希望能有獨立的分支走線到電源的接地點,也就是星型接地,避免與其他電路的干擾。
技術支持:
我們專業承接觸摸小家電、LED觸摸調光方案的開發,更多信息及方案咨詢,請與我們聯系。

觸摸按鍵系列
| 序列 | 產品型號 | 產品封裝 | 產品簡述 | 工作電壓 | 電流 | 輸出方式 | 上電默認狀態 | ||
| (V) | 待機(uA) | 工作(mA) | 輸出方式 | 輸出類型 | |||||
| 1 | JTW6001 | SOP8 | 單鍵電容式觸摸按鍵 | 2.0-5.0 | <10uA @3.3V | 1.5mA @3.3V | 一對一輸出 | 直接輸出 | 默認輸出低 |
| 2 | JTW6101 | 默認輸出高 | |||||||
| 3 | JTW6L01 | 鎖存輸出 | 上電輸出低 | ||||||
| 4 | JTW6H01 | 上電輸出高 | |||||||
| 5 | JTW6002 | SOP8 | 雙鍵電容式觸摸按鍵 | 2.0-5.0 | <10uA @3.3V | 1.5mA @3.3V | 一對一輸出 | 直接輸出 | 默認輸出低 |
| 6 | JTW6102 | 默認輸出高 | |||||||
| 7 | JTW6L02 | 鎖存輸出 | 上電輸出低 | ||||||
| 8 | JTW6H02 | 上電輸出高 | |||||||
| 9 | JTW6003 | SOP16 | 三鍵電容式觸摸按鍵 | 2.0-5.0 | <10uA @3.3V | 1.5mA @3.3V | 一對一輸出 | 直接輸出 | 默認輸出低 |
| 10 | JTW6103 | 默認輸出高 | |||||||
| 11 | JTW6L03 | 鎖存輸出 | 上電輸出低 | ||||||
| 12 | JTW6H03 | 上電輸出高 | |||||||
| 13 | JTW6S04 | SOP8 | 四鍵電容式觸摸按鍵 | 2.0-5.0 | <10uA@3.3V | 1.5mA@3.3V | 串口輸出 | ||
| 14 | JTW6660 | SOP16 | 四鍵電容式觸摸按鍵 | 2.0-5.0 | <10uA @3.3V | 1.5mA @3.3V | 一對一輸出 | 直接輸出 | 默認輸出低 |
| 15 | JTW6106 | 默認輸出高 | |||||||
| 16 | JTW6L06 | 鎖存輸出 | 上電輸出低 | ||||||
| 17 | JTW6H06 | 上電輸出高 | |||||||
| 18 | JTW6006 | SOP16 | 六鍵電容式觸摸按鍵 | 2.0-5.0 | <10uA @3.3V | 1.5mA @3.3V | 一對一輸出 | 直接輸出 | 默認輸出低 |
| 19 | JTW6661 | 默認輸出高 | |||||||
| 20 | JTW6S08 | SOP16 | 八鍵電容式觸摸按鍵 | 2.0-5.0 | <10uA@3.3V | 1.5mA@3.3V | 串口輸出 | ||
| 21 | JTW6S10 | SSOP20 | 十鍵電容式觸摸按鍵 | 2.0-5.0 | <10uA@3.3V | 1.5mA@3.3V | |||
| 22 | JTWS12 | SSOP20 | 十二鍵電容式觸摸按鍵 | 2.0-5.0 | <10uA@3.3V | 1.5mA@3.3V | |||
| 23 | JTW6S20 | SSOP28 | 二十鍵電容式觸摸按鍵 | 2.0-5.0 | <10uA@3.3V | 1.5mA@3.3V | |||
免責聲明:當前頁為 六通道鍵電容觸摸芯片觸控IC小家電LED調光觸摸開關方案JTW6H06產品信息展示頁,該頁所展示的 六通道鍵電容觸摸芯片觸控IC小家電LED調光觸摸開關方案JTW6H06產品信息及價格等相關信息均有企業自行發布與提供, 六通道鍵電容觸摸芯片觸控IC小家電LED調光觸摸開關方案JTW6H06產品真實性、準確性、合法性由店鋪所有企業完全負責。世界工廠網對此不承擔任何保證責任,亦不涉及用戶間因交易而產生的法律關系及法律糾紛,糾紛由會員自行協商解決。
友情提醒:世界工廠網僅作為用戶尋找交易對象,就貨物和服務的交易進行協商,以及獲取各類與貿易相關的服務信息的渠道。為避免產生購買風險,建議您在購買相關產品前務必確認供應商資質及產品質量。過低的價格、夸張的描述、私人銀行賬戶等都有可能是虛假信息,請您謹慎對待,謹防欺詐,對于任何付款行為請您慎重抉擇。
投訴方式:fawu@gongchang.com是處理侵權投訴的專用郵箱,在您的合法權益受到侵害時,請將您真實身份信息及受到侵權的初步證據發送到該郵箱,我們會在5個工作日內給您答復,感謝您對世界工廠網的關注與支持!