概述:
JTW90206是一顆高靈敏度、單觸摸按鍵輸入,雙路PWM輸出,帶兩路輸出指示燈的調光芯片,用戶可根據需要通過無級調光隨意調節燈光的亮度。
特點:
工作電壓范圍寬:2.0V-5.5V
內建穩壓電路給觸摸使用,提供穩定、可靠的工作環境
工作電流小 工作電流1.7mA(@VDD=3.3V,無負載)
觸摸響應快
抗干擾性能強。高抗干擾性,近距離、多角度手機干擾的情況下,觸摸響應靈敏度及可靠性不受影響。
觸摸靈敏度調整靈活。可以經由調整CAP腳的外接電容來調整靈敏度,電容越大越靈敏度越高。
PWM輸出頻率:8KHz
面板材料多樣化:絕緣材料。如普通玻璃、有機玻璃、鋼化玻璃、塑膠等。
面板厚度:亞克力材質0-10mm,不同材質的面板厚度有所差異。
封裝:SOP8
管腳定義:

管腳描述:

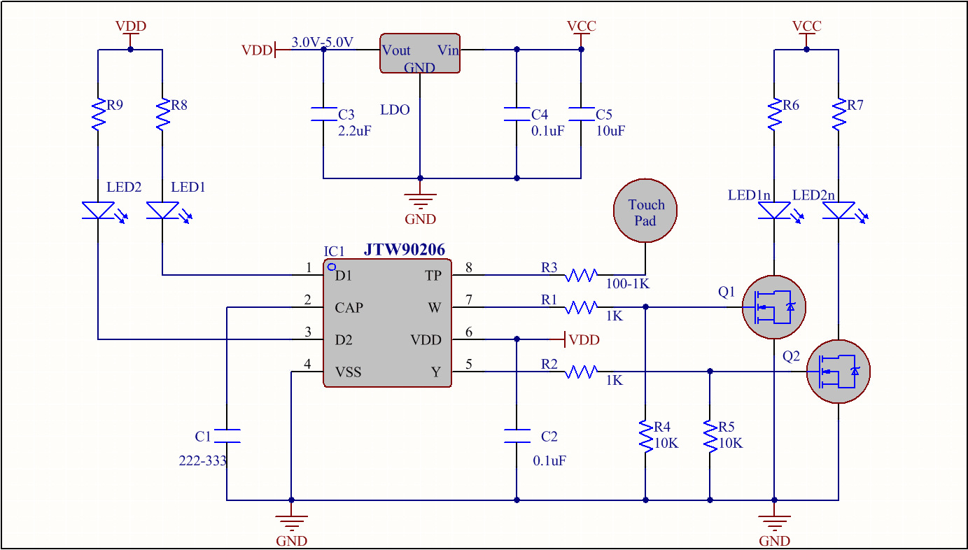
應用電路:

外形:
觸摸PAD可以是任何形狀,但盡量集中在正方形、長方形、圓形等規則的形狀以確保良好的觸摸效果,避免將觸摸PAD設計成窄長的形狀。
尺寸:
尺寸建議在8*8mm-15*15mm之間,最小4*4mm,最大30*30mm,太小了觸摸靈敏度不夠,太大了容易受到干擾。
功能描述:
初始上電時W、Y輸出為低電平,D1輸出低電平,D2輸出高電平
點擊觸摸(短按)時,可實現W、Y雙色溫燈光的切換或開、關控制。
短按:W→Y→滅→W……如此循環。
每次切換為亮度均為****,不記憶切換前的亮度。
長按觸摸(長按)時,可實現燈光的無級亮度調節。
長按無級調光為互補輸出方式,即當W為****亮,Y為0%時,長按W的在調暗的同時,Y的亮度在逐漸增加。W的輸出占空比減少多少,Y的輸出占空比增大多少。無級調光為循環模式。
D1、D2輸出狀態指示
當燈亮時(W、Y任一有輸出時):D1輸出高電平,D2輸出低電平
當燈滅時(W、Y都沒有輸出時):D1輸出低電平,D2輸出高電平
當燈滅時,長按3S進入上鎖狀態:D1輸出高電平,D2輸出高電平
上鎖后,短按解鎖,長按無功能。
技術支持:
我們專業承接觸摸小家電、LED觸摸調光方案的開發,更多信息及方案咨詢,請與我們聯系。

觸摸按鍵系列
| 序列 | 產品型號 | 產品封裝 | 產品簡述 | 工作電壓 | 電流 | 輸出方式 | 上電默認狀態 | ||
| (V) | 待機(uA) | 工作(mA) | 輸出方式 | 輸出類型 | |||||
| 1 | JTW6001 | SOP8 | 單鍵電容式觸摸按鍵 | 2.0-5.0 | <10uA @3.3V | 1.5mA @3.3V | 一對一輸出 | 直接輸出 | 默認輸出低 |
| 2 | JTW6101 | 默認輸出高 | |||||||
| 3 | JTW6L01 | 鎖存輸出 | 上電輸出低 | ||||||
| 4 | JTW6H01 | 上電輸出高 | |||||||
| 5 | JTW6002 | SOP8 | 雙鍵電容式觸摸按鍵 | 2.0-5.0 | <10uA @3.3V | 1.5mA @3.3V | 一對一輸出 | 直接輸出 | 默認輸出低 |
| 6 | JTW6102 | 默認輸出高 | |||||||
| 7 | JTW6L02 | 鎖存輸出 | 上電輸出低 | ||||||
| 8 | JTW6H02 | 上電輸出高 | |||||||
| 9 | JTW6003 | SOP16 | 三鍵電容式觸摸按鍵 | 2.0-5.0 | <10uA @3.3V | 1.5mA @3.3V | 一對一輸出 | 直接輸出 | 默認輸出低 |
| 10 | JTW6103 | 默認輸出高 | |||||||
| 11 | JTW6L03 | 鎖存輸出 | 上電輸出低 | ||||||
| 12 | JTW6H03 | 上電輸出高 | |||||||
| 13 | JTW6S04 | SOP8 | 四鍵電容式觸摸按鍵 | 2.0-5.0 | <10uA@3.3V | 1.5mA@3.3V | 串口輸出 | ||
| 14 | JTW6660 | SOP16 | 六鍵電容式觸摸按鍵 | 2.0-5.0 | <10uA @3.3V | 1.5mA @3.3V | 一對一輸出 | 直接輸出 | 默認輸出低 |
| 15 | JTW6106 | 默認輸出高 | |||||||
| 16 | JTW6L06 | 鎖存輸出 | 上電輸出低 | ||||||
| 17 | JTW6H06 | 上電輸出高 | |||||||
| 18 | JTW6006 | SOP16 | 六鍵電容式觸摸按鍵 | 2.0-5.0 | <10uA @3.3V | 1.5mA @3.3V | 一對一輸出 | 直接輸出 | 默認輸出低 |
| 19 | JTW6661 | 默認輸出高 | |||||||
| 20 | JTW6S08 | SOP16 | 八鍵電容式觸摸按鍵 | 2.0-5.0 | <10uA@3.3V | 1.5mA@3.3V | 串口輸出 | ||
| 21 | JTW6S10 | SSOP20 | 十鍵電容式觸摸按鍵 | 2.0-5.0 | <10uA@3.3V | 1.5mA@3.3V | |||
| 22 | JTWS12 | SSOP20 | 十二鍵電容式觸摸按鍵 | 2.0-5.0 | <10uA@3.3V | 1.5mA@3.3V | |||
| 23 | JTW6S20 | SSOP28 | 二十鍵電容式觸摸按鍵 | 2.0-5.0 | <10uA@3.3V | 1.5mA@3.3V | |||
免責聲明:當前頁為 JTW90206 單鍵雙兩路PWM輸出觸摸芯片鏡前燈浴室鏡觸摸IC方案開發產品信息展示頁,該頁所展示的 JTW90206 單鍵雙兩路PWM輸出觸摸芯片鏡前燈浴室鏡觸摸IC方案開發產品信息及價格等相關信息均有企業自行發布與提供, JTW90206 單鍵雙兩路PWM輸出觸摸芯片鏡前燈浴室鏡觸摸IC方案開發產品真實性、準確性、合法性由店鋪所有企業完全負責。世界工廠網對此不承擔任何保證責任,亦不涉及用戶間因交易而產生的法律關系及法律糾紛,糾紛由會員自行協商解決。
友情提醒:世界工廠網僅作為用戶尋找交易對象,就貨物和服務的交易進行協商,以及獲取各類與貿易相關的服務信息的渠道。為避免產生購買風險,建議您在購買相關產品前務必確認供應商資質及產品質量。過低的價格、夸張的描述、私人銀行賬戶等都有可能是虛假信息,請您謹慎對待,謹防欺詐,對于任何付款行為請您慎重抉擇。
投訴方式:fawu@gongchang.com是處理侵權投訴的專用郵箱,在您的合法權益受到侵害時,請將您真實身份信息及受到侵權的初步證據發送到該郵箱,我們會在5個工作日內給您答復,感謝您對世界工廠網的關注與支持!